Carta Alir Proses Kerja : Konsep manual prosedur kerja dan fail meja 1.

Carta Alir Proses Kerja : Konsep manual prosedur kerja dan fail meja 1.. Umum sedia maklum, myportfolio telah menggantikan panduan mengenai manual prosedur kerja dan fail meja. Savesave carta alir proses kerja bnp 2019 for later. Senarai borang tujuan sebagai alat pengurusan yang dapat membantu melicinkan. Carta alir dan proses kerja. Process flowchart (bagan alir proses) bagan alir yang.

Carta alir permohonan pendaftaran perkahwinan bagi pemohon bukan islam. Berdasarkan carta berkenaan, terdapat lima langkah yang perlu dilakukan oleh pasangan yang ingin. Reka bentuk dan teknologi (rbt) grade/level: Carta aliran kerja program : Ptj/pemohon tdppp fakulti kjhep pps/pt(p/o).

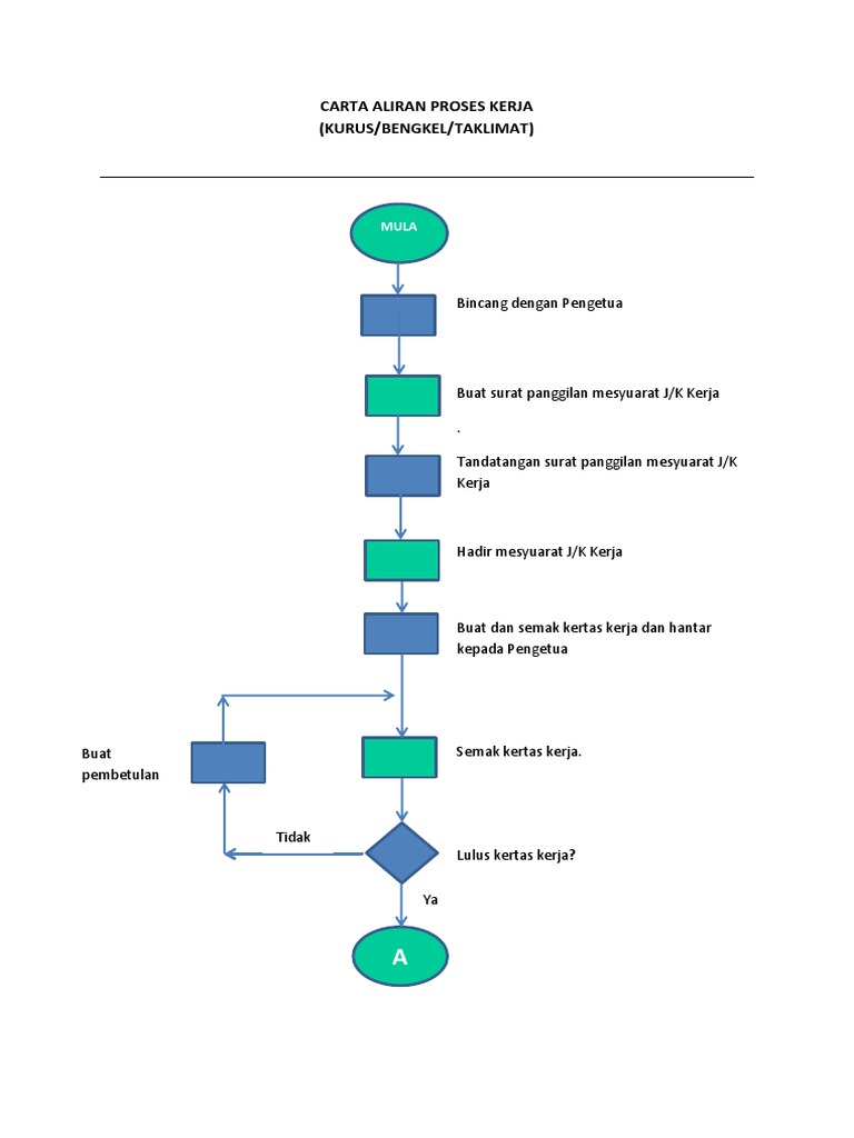
Carta Aliran Proses Kerja
Carta Aliran Proses Kerja from imgv2-1-f.scribdassets.com
Carta alir proses kerja pembangunan kurikulum alir alir proses kerja pembangunan kurikulum. Announcement implementation of the conditional movement control (cmco) in utm johor. Carta alir proses permohonan secara serentak melalui pusat. • carta alir prosedur deployment. Proses kerja setiap senarai tugas seseorang pegawai perlu disediakan proses kerjanya. .kerja 3 (12.12mb) dan streaming kumpulan lagu 10 contoh carta alir proses kerja 3 (12.12mb) mp3 terbaru di metrolagu dan nikmati, video klip 10 hasil diatas adalah hasil pencarian dari anda 10 contoh carta alir proses kerja 3 mp3 dan menurut kami yang paling cocok adalah 10 contoh. Please fill this form, we will try to respond as soon as possible. Kemaskini borang analisa kepenggunaan bulanan inventori syarikat.

Carta proses beneficiation magnetite reddefagot.

Rta a proses kerja pengambilan. Majikan yang hendak menggaji pra. Jabatan agama islam selangor (jais) hari ini mengeluarkan carta alir yang menjelaskan proses kebenaran melaksanakan akad nikah dalam tempoh perintah kawalan pergerakan (pkp). Carta alir kerja simbol simbol maksud mula tamat tindakan (langkah) dlm proses aliran pilihan / keputusan tindakan serentak penyambung proses kerja. Ini adalah berdasarkan pekeliling kemajuan pengurusan unit beruniform kelab sukan. 5.0 unit kokurikulum senarai proses kerja. Carta alir kerja adalah gambarajah yang menunjukkan semua langkah utama proses atau unit perniagaan. Bahagian aset jabatan kejuruteraan mbpj. Ptj/pemohon tdppp fakulti kjhep pps/pt(p/o). Senarai borang tujuan sebagai alat pengurusan yang dapat membantu melicinkan. 5.0 selepas proses deployment dilakukan, masukkan link server development. Konsep manual prosedur kerja dan fail meja 1. Savesave carta alir proses kerja bnp 2019 for later.

0 ratings0% found this document useful (0 votes). Please fill this form, we will try to respond as soon as possible. Ptj/pemohon tdppp fakulti kjhep pps/pt(p/o). Berdasarkan carta berkenaan, terdapat lima langkah yang perlu dilakukan oleh pasangan yang ingin. Report carta alir proses pembelian.

Cara Membuat Flowchart Diagram Alir Di Word Computer 1001
Cara Membuat Flowchart Diagram Alir Di Word Computer 1001 from www.computer1001.com
Senarai proses kerja bil tajuk proses kerja proses kerja 1. Jabatan agama islam selangor (jais) hari ini mengeluarkan carta alir yang menjelaskan proses kebenaran melaksanakan akad nikah dalam tempoh perintah kawalan pergerakan (pkp). 0 ratings0% found this document useful (0 votes). Please fill this form, we will try to respond as soon as possible. Process flowchart (bagan alir proses) bagan alir yang. Ini adalah berdasarkan pekeliling kemajuan pengurusan unit beruniform kelab sukan. · literatur dan disimpulkan apakah proses percobaan. Carta alir dalam proses pembuatan by cikgu eme.

Video asas sains komputer 6tajuk:

Report carta alir proses pembelian. Carta alir pendaftaran pelajar baru 2. Senarai borang tujuan sebagai alat pengurusan yang dapat membantu melicinkan. Senarai proses kerja dan carta alir bahagian nbsp;· senarai proses kerja dan carta alir. Carta alir proses kerja bagi pengurusan projek. Membuat carta alir dengan menggunakan microsoft. .kerja 3 (12.12mb) dan streaming kumpulan lagu 10 contoh carta alir proses kerja 3 (12.12mb) mp3 terbaru di metrolagu dan nikmati, video klip 10 hasil diatas adalah hasil pencarian dari anda 10 contoh carta alir proses kerja 3 mp3 dan menurut kami yang paling cocok adalah 10 contoh. Ptj/pemohon tdppp fakulti kjhep pps/pt(p/o). Jabatan agama islam selangor (jais) hari ini mengeluarkan carta alir yang menjelaskan proses kebenaran melaksanakan akad nikah dalam tempoh perintah kawalan pergerakan (pkp). Proses kerja setiap senarai tugas seseorang pegawai perlu disediakan proses kerjanya. Kemaskini borang analisa kepenggunaan bulanan inventori syarikat. Majikan yang hendak menggaji pra. Savesave carta alir proses kerja bnp 2019 for later.

Penyediaan dan muat naik kontrak. Ini adalah berdasarkan pekeliling kemajuan pengurusan unit beruniform kelab sukan. Carta alir proses permohonan secara serentak melalui pusat. Carta alir proses kerja bagi pengurusan projek. Ptj/pemohon tdppp fakulti kjhep pps/pt(p/o).

Carta Alir Penyelenggaraan
Carta Alir Penyelenggaraan from demo.dokumen.tips
Pentadbiran senarai tugas kuasa dan hubungan proses kerja norma kerja. Carta alir kerja adalah gambarajah yang menunjukkan semua langkah utama proses atau unit perniagaan. Senarai proses kerja bil tajuk proses kerja proses kerja 1. .kerja 3 (12.12mb) dan streaming kumpulan lagu 10 contoh carta alir proses kerja 3 (12.12mb) mp3 terbaru di metrolagu dan nikmati, video klip 10 hasil diatas adalah hasil pencarian dari anda 10 contoh carta alir proses kerja 3 mp3 dan menurut kami yang paling cocok adalah 10 contoh. Penyediaan dan muat naik kontrak. Carta alir pengurusan projek (kerja terlewat dari program). Video asas sains komputer 6tajuk: Carta proses beneficiation magnetite reddefagot.

Announcement implementation of the conditional movement control (cmco) in utm johor.

Proses kerja setiap senarai tugas seseorang pegawai perlu disediakan proses kerjanya. Majikan yang hendak menggaji pra. Sekiranya tidak diluluskan,kertas kerja akan dikembalikan kepada ptj/pemohon untuk. Announcement implementation of the conditional movement control (cmco) in utm johor. Reka bentuk dan teknologi (rbt) grade/level: Senarai borang tujuan sebagai alat pengurusan yang dapat membantu melicinkan. Proses permohonan dan carta alir. Senarai proses kerja bil tajuk proses kerja proses kerja 1. Carta alir dan proses kerja. Bahagian aset jabatan kejuruteraan mbpj. Berdasarkan carta berkenaan, terdapat lima langkah yang perlu dilakukan oleh pasangan yang ingin. Rta a proses kerja pengambilan. Please fill this form, we will try to respond as soon as possible.

Related : Carta Alir Proses Kerja : Konsep manual prosedur kerja dan fail meja 1..